
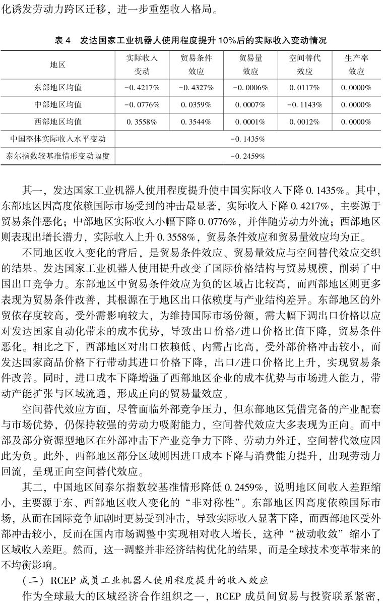
作者简介
张洁:
南开大学经济学院助理研究员;
周文倩:
中南财经政法大学经济贸易学院博士研究生;
毛海涛(通讯作者):
中南财经政法大学经济贸易学院副教授、中国(湖北)自由贸易试验区研究院研究员。
工业机器人、劳动力迁移与收入不平等
——基于量化空间模型的研究
摘 要
作为新型劳动工具和新质生产力的重要标志,工业机器人已成为推动中国区域收入增长的关键引擎,其能否缩小收入差距是实现共同富裕的重要议题。本文构建包含工业机器人、投入产出关联和劳动力迁移的理论模型,量化评估工业机器人通过贸易和劳动力迁移影响中国区域收入不平等的机制与程度。研究结果表明:2015—2020年国内外工业机器人使用程度的变化,通过生产率效应、贸易条件效应、贸易量效应和空间替代效应,在显著提升中国实际收入的同时,也加剧了地区间收入不平等,呈现出技术进步的“双刃剑”特征。反事实分析显示,当发达国家或RCEP成员提升工业机器人使用时,虽有助于缩小中国的地区收入差距,但会对中国平均实际收入产生负面影响。相比之下,若重点推动中国西部地区提升工业机器人使用,则有望实现收入增长和差距缩小的双重目标。本文为工业机器人与收入不平等的相关研究提供了新的理论框架,也为政府制定精准政策以促进共同富裕提供了理论依据。
关键词
工业机器人;劳动力迁移;区域差异;结构式估计
一、引言和文献综述





二、理论模型






三、参数估计





四、量化分析








五、反事实分析







六、结论及建议





说 明
原文刊发于《国际贸易问题》2025年第12期
限于篇幅,略去脚注和参考文献
正文引用请以正式出版为准
相关链接
《国际贸易问题》|李丹 等:区域贸易协定深化与全球价值链稳定性
《国际贸易问题》|陈旭 等:数字技术网络嵌入、知识边界与企业全球价值链韧性
《国际贸易问题》|唐宜红 等:外部需求、国内市场规模与企业全球价值链韧性
《国际贸易问题》|邵军 居震:数字经济发展如何驱动全球价值链攀升——基于产业链与创新链融合的视角
《国际贸易问题》|张国峰 郭宝来:数字贸易壁垒的进口抑制效应
《国际贸易问题》|陈颖 等:数据跨境流动监管与数字服务贸易——基于跨国面板数据的实证分析
期刊简介
《国际贸易问题》创刊于1975年,由中华人民共和国教育部主管、对外经济贸易大学主办。《国际贸易问题》为中文社会科学引文索引(CSSCI)来源期刊,贸易经济类、世界经济类核心期刊,第一批国家社科基金资助期刊,社科院AMI权威期刊,中国工业经济学会会刊,入选《FMS管理科学高质量期刊推荐列表》。依托对外经济贸易大学在国际贸易学界的影响力,《国际贸易问题》充分发掘校内和校外的优势资源,坚持国际贸易理论与实证研究相结合的特色,以学术化、专业化、平台化、品牌化为方向,致力于打造具有国际视野的大经贸领域学术期刊品牌。

扫码关注
国际贸易问题
