
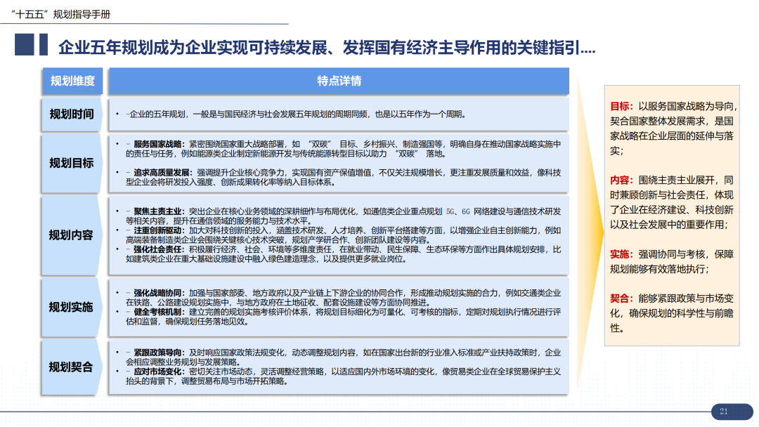
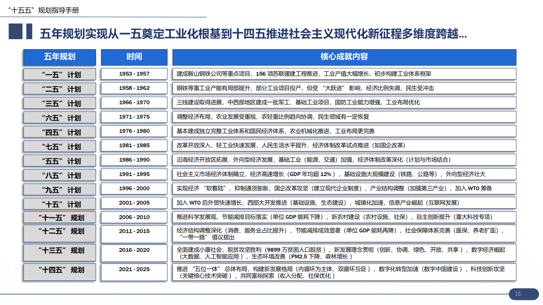
在全球制造业格局加速重构、新一代信息技术与实体经济深度融合的时代背景下,我国制造业正处于从 “规模扩张” 向 “质量提升” 转型的关键期。面对产业链供应链安全挑战、高端制造环节 “卡脖子” 困境以及产业数字化转型的迫切需求,工信部等多部门联合印发的《“人工智能 + 制造” 专项行动实施意见》(以下简称《实施意见》),不仅是我国应对全球产业竞争的战略选择,更是推动制造业高质量发展、加快制造强国建设的核心抓手。本文将从总体要求、技术筑基、场景赋能、主体培育与生态构建五个维度,系统解读《实施意见》的核心逻辑与实践路径,为产业界提供专业深度的行动指南。

一、总体要求:锚定 “人工智能 + 制造” 的行动方向与发展目标
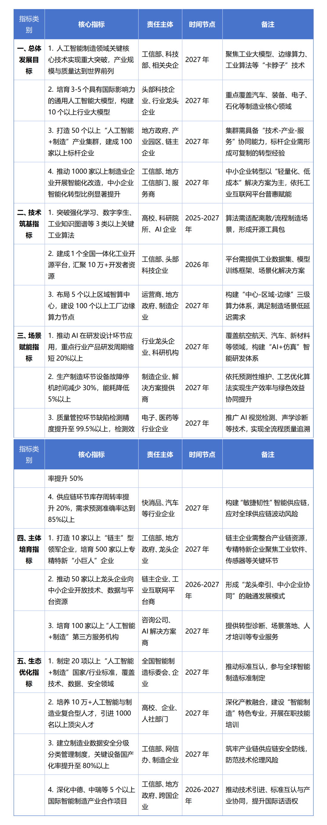
在发展目标层面,《实施意见》设定了清晰的时间节点与量化指标:到 2027 年,我国人工智能技术在制造业领域的关键核心技术取得重大突破,产业规模与质量达到世界前列;培育形成 3-5 个具有国际影响力的通用人工智能大模型,构建 10 个以上行业大模型,打造 50 个以上 “人工智能 + 制造” 产业集群;建成 100 家以上 “人工智能 + 制造” 标杆企业,推动 1000 家以上制造业企业开展智能化改造,中小企业智能化转型比例显著提升。从技术突破到产业集群构建,从标杆企业培育到中小企业普惠赋能,这一目标体系呈现出 “技术 - 产业 - 企业 - 生态” 的递进逻辑,旨在通过人工智能的渗透与赋能,全面提升我国制造业的核心竞争力。
《“人工智能 + 制造” 专项行动实施意见》核心指标分解表

值得关注的是,《实施意见》特别强调 “安全可控” 与 “绿色低碳” 的发展导向,要求在推进智能化转型的同时,筑牢制造业产业链供应链安全防线,推动人工智能技术与绿色制造技术深度融合,实现经济效益与生态效益的协同提升。这一导向不仅回应了当前全球产业链重构的现实挑战,也为我国制造业的可持续发展指明了方向。
二、创新筑基:夯实人工智能赋能制造的技术与算力底座
技术创新是 “人工智能 + 制造” 的核心驱动力,《实施意见》将 “创新筑基” 作为首要任务,从算法突破、平台构建、模型研发与算力支撑四个维度,系统布局人工智能技术在制造业领域的底层支撑体系。
在核心算法突破方面,《实施意见》提出聚焦制造业场景需求,突破强化学习、数字孪生、工业知识图谱等关键算法,研发适配复杂制造场景的高性能计算框架。例如,针对离散制造业的多工序协同优化需求,推动强化学习算法在生产调度中的应用;针对流程制造业的工艺优化需求,构建基于数字孪生的智能仿真算法。这些算法突破不仅将提升人工智能技术在制造场景中的适配性,更将为我国制造业的 “卡脖子” 技术突破提供底层支撑。

在开源平台构建方面,《实施意见》明确要求建设全国一体化的工业开源平台,汇聚全球开发者资源,构建开放共享的技术创新生态。通过开源平台的建设,一方面可以降低中小企业的技术获取门槛,加速人工智能技术的普惠化应用;另一方面可以促进跨领域技术融合,推动工业知识的沉淀与复用。目前,我国已涌现出华为昇腾、百度飞桨等一批具有影响力的开源平台,未来将进一步强化平台的工业场景适配能力,打造全球领先的工业开源生态。
在工业大模型研发方面,《实施意见》提出发展适配制造业的工业大模型,构建 “一行业一模型” 的服务体系。具体而言,将推动 3-5 个通用大模型在制造业的深度应用,培育 10 个以上行业大模型,打造覆盖汽车、装备、电子、石化等重点领域的模型库。工业大模型的核心价值在于将分散的工业知识转化为可复用的数字资产,通过预训练与微调,快速适配不同制造场景的需求。例如,汽车行业大模型可以整合整车设计、生产制造、供应链管理等全链条知识,为企业提供端到端的智能化解决方案。
在算力基础设施建设方面,《实施意见》提出布局智算中心与边缘算力节点,提升算力资源的供给能力与调度效率。针对制造业 “云边端” 协同的算力需求,将推动智算中心与工业互联网平台的深度融合,构建 “中心 - 区域 - 边缘” 三级算力体系。例如,在长三角、珠三角等制造业集群布局区域智算中心,为中小企业提供低成本的算力服务;在工厂内部部署边缘算力节点,满足实时控制、低延迟处理的需求。算力基础设施的完善,将为人工智能技术在制造场景的规模化应用提供坚实保障。

三、赋智升级:拓展 “人工智能 + 制造” 的全流程高价值应用场景
“人工智能 + 制造” 的核心价值在于通过技术赋能,提升制造业全链条的效率与质量。《实施意见》围绕研发设计、生产制造、质量管控、供应链管理与服务运维五大环节,系统布局人工智能技术的深度应用,推动制造业从 “单点优化” 向 “全链赋能” 升级。
在研发设计环节,《实施意见》提出推动人工智能技术在产品设计、工艺仿真、材料研发中的应用,构建 “AI + 仿真” 的智能研发体系。例如,在航空航天领域,通过 AI 辅助仿真可以大幅缩短飞行器气动布局的设计周期;在新材料研发领域,利用生成式 AI 可以加速高性能复合材料的配方优化。目前,我国部分龙头企业已实现 AI 在研发设计环节的深度应用,如华为通过 AI 辅助芯片设计,将芯片验证周期缩短 30% 以上。
在生产制造环节,《实施意见》强调推动人工智能技术在产线优化、设备运维、能耗管理中的应用,打造 “柔性化、透明化、绿色化” 的智能工厂。例如,在汽车制造领域,通过 AI 视觉检测与机器人协同作业,实现车身焊接的高精度控制;在钢铁制造领域,利用 AI 算法优化高炉炼铁工艺,将能耗降低 5% 以上。随着 5G、工业互联网与人工智能的深度融合,未来生产制造环节将实现从 “自动化” 到 “自感知、自决策、自优化” 的智能化跃迁。
在质量管控环节,《实施意见》提出构建 “AI + 质检” 的全流程质量管控体系,推动视觉检测、声学诊断、光谱分析等技术在缺陷检测中的应用。例如,在电子制造领域,通过 AI 视觉检测可以实现 PCB 板的微米级缺陷识别;在医药制造领域,利用 AI 光谱分析可以快速检测药品成分的一致性。与传统人工质检相比,AI 质检不仅可以提升检测精度与效率,还可以实现全流程质量数据的追溯与分析,为工艺优化提供数据支撑。
在供应链管理环节,《实施意见》强调推动人工智能技术在需求预测、库存优化、物流调度中的应用,构建 “敏捷、韧性、高效” 的智能供应链。例如,在快消品行业,通过 AI 需求预测可以将库存周转率提升 20% 以上;在汽车行业,利用 AI 物流调度可以实现零部件的准时化配送。面对全球供应链波动的挑战,智能供应链将成为制造业企业提升抗风险能力的核心抓手。
在服务运维环节,《实施意见》提出推动人工智能技术在预测性维护、远程运维、增值服务中的应用,构建 “产品 + 服务” 的价值延伸体系。例如,在工程机械领域,通过 AI 预测性维护可以将设备故障停机时间减少 30% 以上;在工业机器人领域,利用 AI 远程运维可以实现全球范围内的故障快速响应。服务运维环节的智能化升级,不仅可以提升客户满意度,还可以为企业创造新的盈利增长点。

四、主体培育:壮大 “人工智能 + 制造” 的市场参与主体集群
企业是 “人工智能 + 制造” 的实施主体,《实施意见》从领军企业培育、专精特新企业孵化、大中小企业融通与第三方服务机构发展四个维度,构建多层次的市场主体集群,推动产业生态的协同发展。
在领军企业培育方面,《实施意见》提出打造 “链主” 型领军企业,支持龙头企业整合产业链资源,构建垂直领域的产业生态。例如,在装备制造领域,支持三一重工、中联重科等企业打造 “智能装备 + 工业互联网 + AI” 的一体化解决方案;在电子制造领域,支持富士康、立讯精密等企业推动 “灯塔工厂” 的复制与推广。领军企业的核心作用在于通过技术输出与生态整合,带动产业链上下游企业的协同升级。
在专精特新企业孵化方面,《实施意见》提出培育一批专注于细分领域的 “小巨人” 企业,支持企业在工业软件、传感器、边缘计算等关键环节实现技术突破。例如,在工业软件领域,支持中望软件、华天软件等企业突破 CAD/CAE 核心技术;在传感器领域,支持汉威科技、歌尔股份等企业研发高精度工业传感器。专精特新企业的发展,将为我国制造业的 “补链强链” 提供关键支撑。
在大中小企业融通方面,《实施意见》提出构建 “龙头牵引、中小企业协同” 的发展模式,推动领军企业向中小企业开放技术、数据与平台资源。例如,通过工业互联网平台,龙头企业可以将自身的智能化改造经验转化为标准化解决方案,供中小企业复用;通过供应链协同,中小企业可以依托龙头企业的订单需求,实现技术升级与产能扩张。大中小企业融通发展的核心在于打破资源壁垒,实现产业生态的价值共创。
在第三方服务机构发展方面,《实施意见》提出支持解决方案提供商、咨询机构、人才服务机构等第三方主体的发展,构建 “人工智能 + 制造” 的服务体系。例如,支持埃森哲、德勤等咨询机构提供智能化转型诊断服务;支持科大讯飞、商汤科技等企业提供场景化 AI 解决方案。第三方服务机构的发展,将为制造业企业的智能化转型提供专业支撑,降低转型成本与风险。

五、生态优化:构建 “人工智能 + 制造” 的协同发展产业生态
“人工智能 + 制造” 的落地实施离不开完善的生态支撑,《实施意见》从政策保障、标准建设、人才供给、安全防控与开放合作五个维度,构建全方位的生态优化体系。
在政策保障方面,《实施意见》提出完善财政、税收、金融等政策工具,加大对 “人工智能 + 制造” 的支持力度。例如,通过制造业转型专项资金支持标杆企业建设;通过税收优惠政策鼓励企业开展智能化改造;通过产融合作引导金融机构提供精准融资服务。政策保障的核心在于形成 “政府引导、市场主导” 的发展机制,激发企业的转型动力。
在标准建设方面,《实施意见》提出健全 “人工智能 + 制造” 的标准体系,推动技术标准、数据标准与安全标准的协同发展。例如,制定工业大模型的技术规范与评估标准;构建制造业数据分类分级的管理标准;完善人工智能技术在制造场景中的安全伦理标准。标准体系的完善,将为技术的规模化应用与产业的协同发展提供规则保障。
在人才供给方面,《实施意见》提出构建 “高校 - 企业 - 社会” 协同的人才培养体系,加大对人工智能与制造业复合型人才的引育力度。例如,支持高校开设 “智能制造” 相关专业,深化产教融合;推动企业开展在职培训,提升员工的数字化技能;通过人才引进计划吸引全球顶尖人才。人才供给的核心在于破解 “人才短缺” 瓶颈,为产业发展提供智力支撑。
在安全防控方面,《实施意见》提出筑牢 “人工智能 + 制造” 的安全防线,加强数据安全、供应链安全与技术伦理风险的防控。例如,建立制造业数据安全的分级分类管理制度;推动关键核心技术的自主可控;完善人工智能技术的伦理审查机制。安全防控的核心在于平衡创新发展与风险防控,确保产业的可持续发展。
在开放合作方面,《实施意见》提出深化 “人工智能 + 制造” 的国际交流与合作,推动技术引进、标准互认与产业协同。例如,参与全球智能制造标准的制定;推动中德、中瑞等国家的智能制造产业合作;吸引跨国企业在华设立研发中心。开放合作的核心在于融入全球创新网络,提升我国制造业的国际话语权。

《“人工智能 + 制造” 专项行动实施意见》的出台,标志着我国制造业智能化转型进入了系统推进、全面深化的新阶段。从技术筑基到场景赋能,从主体培育到生态构建,《实施意见》构建了一套完整的行动框架,为制造业企业的智能化转型提供了清晰的路径指引。面对全球产业竞争的新格局,我国制造业企业应抓住政策机遇,加快人工智能技术的融合应用,推动企业从 “制造” 向 “智造” 的跨越。同时,政府、企业与社会各方应协同发力,构建 “政产学研用金” 深度融合的产业生态,共同谱写我国制造强国建设的新篇章。未来,随着《实施意见》的落地实施,我国制造业将在人工智能的赋能下,迎来质量变革、效率变革与动力变革的新突破,为全球制造业的智能化转型提供 “中国方案”。




























公众号篇幅受限,无法展示全文,请到知识星球下载👇👇👇

