
2026年4月16-18日
第二十五届中国(成都)建筑及装饰材料博览会
将在中国西部国际博览城盛大启幕

全球产业变革浪潮奔涌,数字经济与绿色经济深度交融,中国建筑装饰行业正迎来从规模扩张向质量效益跃升的关键转型期。
作为中西部大家居建装行业的旗舰盛会,2026中国成都建博会以前瞻视野锚定行业趋势,以创新布局赋能产业升级,重磅推出城市更新主题馆、川渝家居设计周、工厂直采节、数字化平台、出海贸易五大核心举措,沿着“展链融合、数实共生、全球链接”的发展路径,全力打造中西部建装行业的创新策源地与价值增长极。



左右滑动查看更多

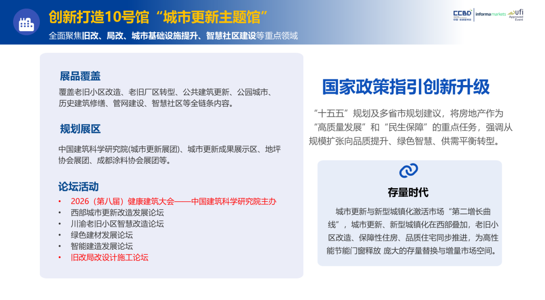
城市更新已成为驱动城市可持续发展的核心引擎。川渝地区存量房市场规模突破10亿平方米,旧改、局改政策持续落地,释放出巨大市场潜力。2026中国成都建博会精准把握这一战略机遇,倾力打造10号馆城市更新主题馆,聚焦旧城改造、局部更新、城市基础设施提升、智慧社区建设四大核心领域,为产业链上下游企业搭建起对接中西部市场的专业桥梁。

主题馆内,中国建筑科学研究院城市更新材料展团、城市更新成果展示区、四川省地坪技术工程协会展团、成都涂料行业协会展团、四川省建筑防水协会建筑修缮分会展团、四川省智能建造与建筑工业化协会展团等权威机构与产业集群集体亮相参展,集中展示前沿技术与系统解决方案。展会同期举办2026(第八届)健康建筑大会、西部城市更新改造论坛、川渝老旧小区智慧改造论坛等系列高端活动,深度探讨建筑与健康的融合之道,解读政策趋势,分享技术案例,为企业深耕中西部市场提供思想指引与合作成交。

设计重塑空间,美学赋能产业。作为“设计之都”,成都汇聚了西南地区67%的知名设计机构,创意资源富集。2026中国成都建博会创新打造“川渝家居设计周”,联合重庆市建筑装饰协会、亚太设计师协会重庆分会、成都市建筑装饰协会、四川省室内装饰协会、成都室内装饰行业协会等权威机构,策划多场设计主题展与专业论坛,推动设计价值向产业价值高效转化。

展会还将携手新浪家居及20余位成都先锋设计师联合策展,通过设计师大咖分享沙龙、先锋设计师论坛等活动,打造“不止于产品,更见于设计”的差异化体验,精准吸引设计师群体与优质客户到场交流。设计周特设新材料、新工艺区、创意概念区、设计师作品区三大特色展区,全方位展现行业前沿趋势与设计落地成果。现场还将颁发“川渝文化传承”“未来生活创想”“空间美学卓越”等六大奖项,表彰行业精英,激发创新活力。

市场环境日趋复杂,供需对接的效率与透明度成为行业发展的关键命题。2026中国成都建博会聚焦门窗、卫浴、定制家居、艺术涂料等核心品类,重磅推出工厂直采节,创新构建“展+会+节”三位一体的高效B2B对接模式。

直采节期间,门窗/卫浴/定制家居/艺术涂料等行业论坛、品牌新品发布会、设计师供需配对会、项目需求清单发布会等多元活动密集开展,精准链接供需双方。针对装饰与工程公司,提供高效差异化解决方案及专业安装支持;为设计师群体,搭建创意与技术落地的桥梁,助力精准控本、高效匹配产品;面向开发商与建设方,供应一站式节能与智慧社区解决方案,实现多方共赢。

AI、大数据等数字技术加速渗透,推动展贸模式迭代升级,线上展厅成为行业发展新趋势。2026中国成都建博会主动拥抱变革,与九正建材网达成深度战略合作,联袂打造数字化平台【CCBD建装星】,构建线上线下融合的大家居行业新生态。

该平台无缝打通“展会、工厂、卖场、经销商、设计师、出海贸易”全链路,实现信息互通、资源共享、高效协同,为行业赋能,为产业增效,引领展贸模式迈入数智化新时代。

国家“一带一路”倡议持续推进,为企业出海贸易注入强劲动力。2025年一季度,我国货物贸易进出口总值同比增长1.3%,企业“走出去”的需求愈发迫切。2026中国成都建博会顺势而为,创新打造出海贸易专区,并举办系列出海论坛活动,搭建中国企业与国际市场的高效对接桥梁。

本届展会特邀请沙特、科威特、巴勒斯坦等阿拉伯国家采购商亲临现场,发布采购需求与项目信息,为参展企业带来海量国际商机。出海论坛汇聚外贸专家、成功出海企业代表,深度分享市场洞察、实战经验与合规指引,助力企业规避出海风险,抢抓全球市场机遇。
五大创新板块协同发力,全产业链资源高效整合。2026中国成都建博会不仅构建起覆盖产业全链条、服务企业发展全周期的生态体系,更以前瞻视野引领行业发展趋势。
2026年4月16-18日
中国西部国际博览城
2026中国成都建博会
诚邀行业同仁共襄盛举
携手书写高质量发展新篇章!
来源: 成都建博会CCBD
编辑:李思洁

