点击蓝字

关注我们
深入学习贯彻
关于国家教育的重要论述
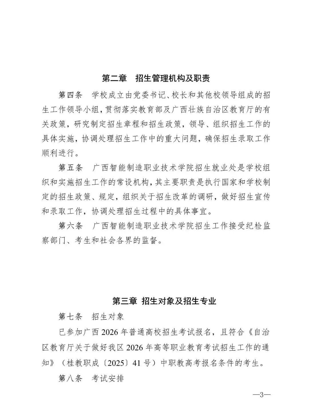
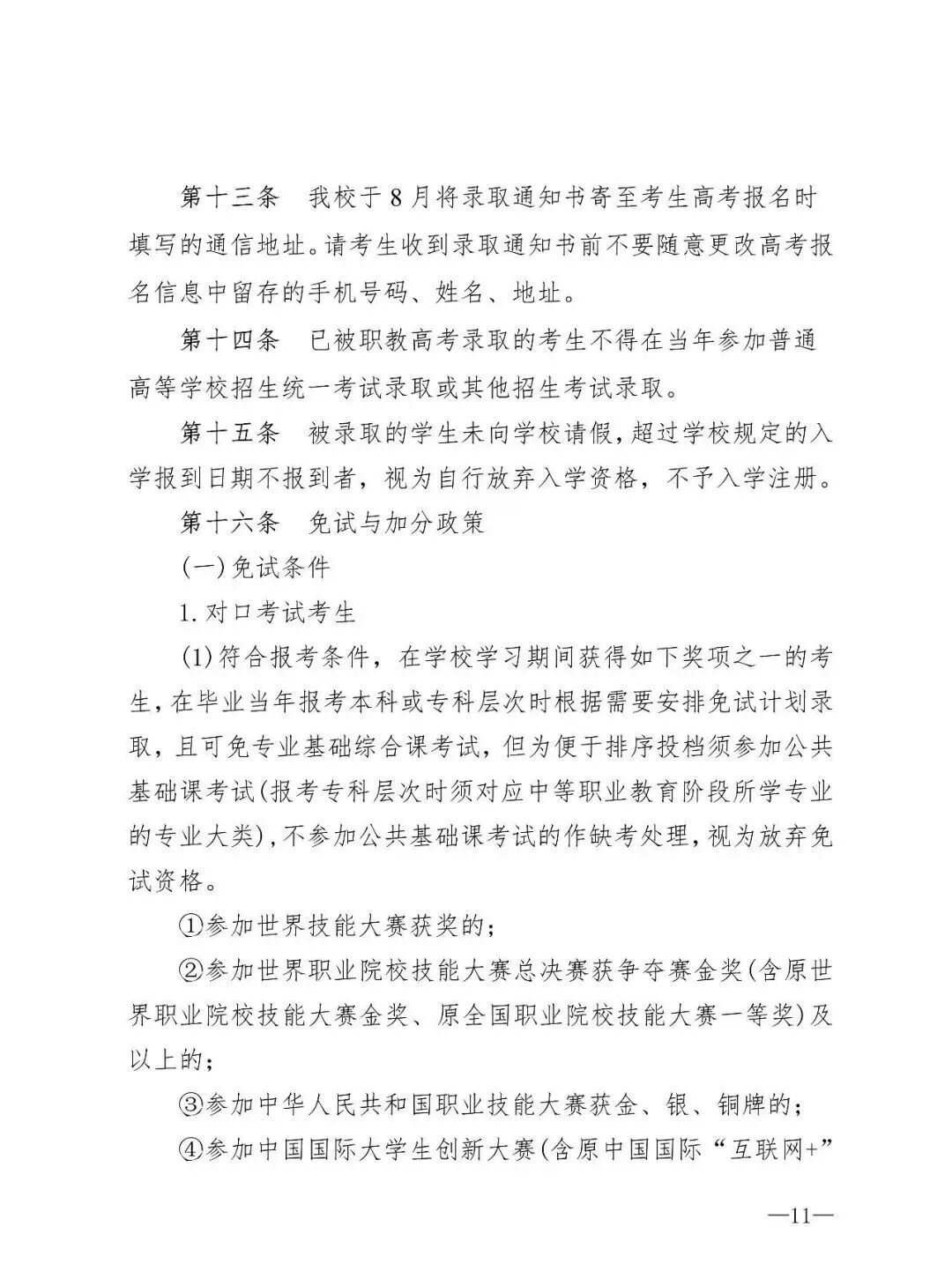
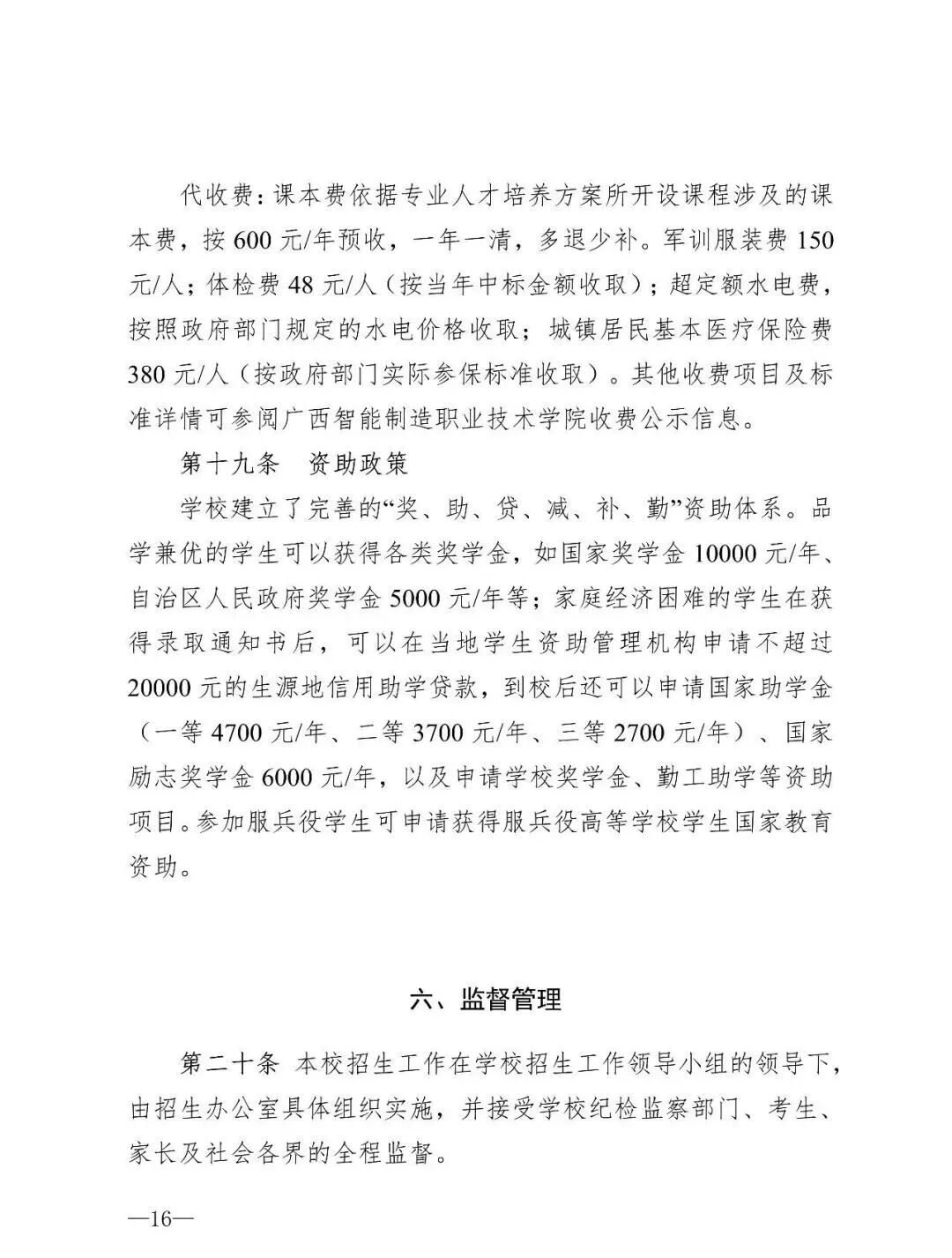
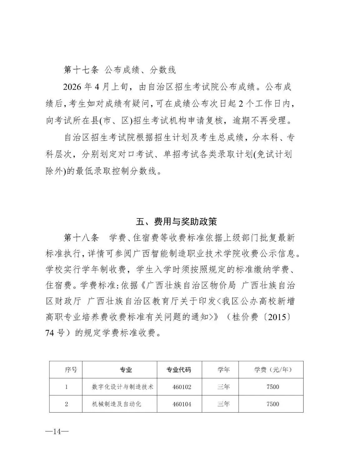
广西高职招生考试教育信息 ·
广西智能制造职业技术学院
2026年《单招/对口》职教高考招生简章


















广西招生考试院/广西公办高职高专单独/对口招生信息/对口升学/单招升学/公办高职高专招生联盟/全日制统招/专升本/中职招生/成人高考/教育信息/升学信息/培训信息/指导学生/阅读院校/院校美景/就业指导等重要信息发布!

扫码搜索微信公众号(高职高专升学)
微信 : kaiye88899
期待你的
分享
点赞
在看
高职高专升学 2026-01-21
点击蓝字

关注我们
深入学习贯彻
关于国家教育的重要论述
广西高职招生考试教育信息 ·
广西智能制造职业技术学院
2026年《单招/对口》职教高考招生简章


















广西招生考试院/广西公办高职高专单独/对口招生信息/对口升学/单招升学/公办高职高专招生联盟/全日制统招/专升本/中职招生/成人高考/教育信息/升学信息/培训信息/指导学生/阅读院校/院校美景/就业指导等重要信息发布!

扫码搜索微信公众号(高职高专升学)
微信 : kaiye88899
期待你的
分享
点赞
在看