

智能制造
少年强国
2025年博才卓越小学科技节活动通知



当奇思妙想遇上强国制造


当小小创意碰撞科学火花

亲爱的孩子们,一场属于我们的科技盛宴即将拉开帷幕!带上你的创意与智慧,在科技节中大放异彩吧!
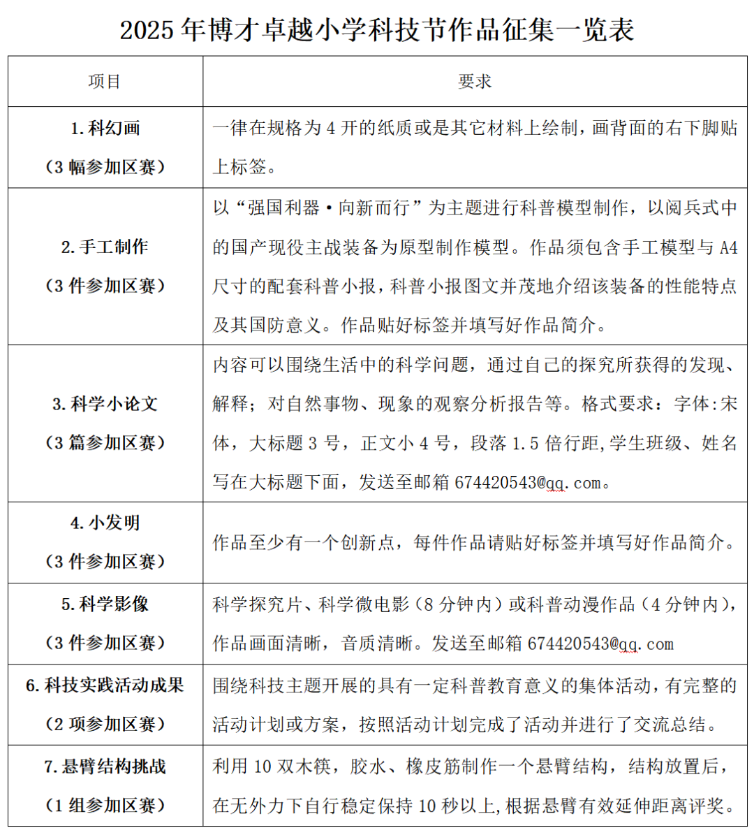
一、“奇思妙想”作品征集


点击查看大图
面向全体学生征集作品,作品务必贴好标签,可参加一项或多项,交给本班科学老师,作品上交截止时间11月5日,学校将组织相关学科老师组成评委组,选出优秀作品参加区赛。






扫码下载标签
二、“智能制造”游园会

活动时间
博才卓越小学西校区:11月6日
博才卓越小学:11月7日

(一)现场挑战赛
01
车模跑道竞速
(选2人参加区赛)
材料:学生自备车模
地点:篮球场、森林小剧场(西校区)
规则:车子可以改装,建议用充电电池。从车子脱手时开始计时,时间短者胜。
02
手持橡筋动力模型飞机
(选3人参加区赛)
材料:学生自备飞机模型
地点:足球场、森林小剧场(西校区)
规则:飞机模型可以改装,从模型脱手时开始计时,时间长者胜。

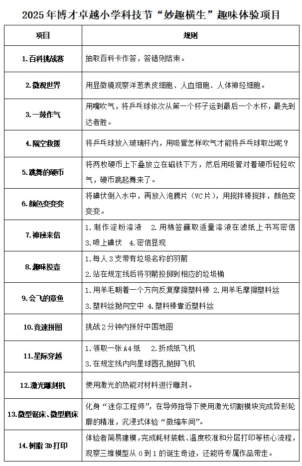
(二)“妙趣横生”趣味体验项目

点击查看大图
温馨提示:科技节体验项目根据当天现场情况,可能会有细微调整。
三、“数智比拼”信息技能竞赛

01
趣味编程
规则:使用scratch3.0离线版程序编程
U盘拷贝交本班信息老师处。
02
无人机比赛
规则:每支参赛队由1名学生和一台无人机组成,所用器材必须为四轴飞行器。
信息老师处报名参赛。
03
机器人比赛
规则:项目分为机器人相扑赛、机器人擂台赛、传承闯关赛、智能接力赛。
信息老师处报名参赛。
孩子们,科技节的舞台已搭好,等着大家闪亮登场,大放异彩!
END

文字|邓钰滨
编辑|倪紫琳
初审|李蓉蓉
复审|邹 蓉
终审|谢奇华 焦雁
阳光服务热线
博才卓越小学:85821178
博才卓越小学西校区:84477236

