2025年是人形机器人产业的关键转折点,为进一步推动产业商业化落地,技术加速融合,2025大湾区国际具身智能机器人产业大会暨展览会即将举办。展会持续打造“大会+展览+活动”为一体的全产业链商贸交流平台,直观感受最前沿技术与应用,把握投资风向,聚焦机器人全产业链技术与开发资源,深入分析产业趋势。
展会时间:2025年10月22日-24日
展会地点:广州空港博览中心
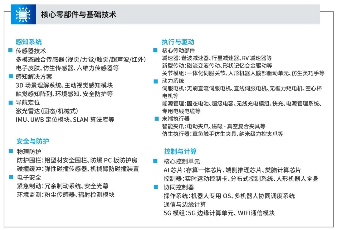
展品范围:


活动议程


*具体以会议当天为准
官网地址:https://gba.eirobotshow.com

往期回顾:
具身智能赛道再现亿元级订单!2025年中国具身智能市场规模预计达52.95亿元
中国具身智能产业市场规模2035年有望突破万亿元,四大技术岗位人才稀缺
