上海景鸿国际物流股份有限公司(新三板创新层代码:835859)作为一家全国性一体化供应链服务提供商,深耕全国核心口岸30余年,以华东大区(上海、宁波、苏州、昆山)、华北大区(北京、天津、青岛、大连、郑州)、西南大区(成都、重庆、厦门、南昌)为核心,形成覆盖全国主要经济带的战略布局。凭借"一核多点"的架构优势、下属6家AEO高认企业资质及ISO9001服务品质,通过智能化信息系统与标准化运营体系,以专业能力赢得客户长期信赖。服务热线:400-0-835859。




成都海关支持2026年第114届

全国糖酒商品交易会便利措施

一、制定通关指南

制定《2026年第114届全国糖酒商品交易会成都海关通关指南》《2026年第114届全国糖酒商品交易会检验检疫限制清单》《2026年第114届全国糖酒商品交易会检验检疫禁止清单》,为境外参展商提供详细指引。

二、指定服务机构

指定成都海关所属天府新区海关作为海关服务2026年第114届全国糖酒商品交易会管理机构,做好糖酒会海关服务保障工作。

三、便利暂时进出境货物通关

暂时进出境货物免于交验许可证件,我国缔结或参加的国际条约、协定以及国家法律、行政法规和海关总署规章另有规定的除外;免申报前确认申请,企业可直接向主管地海关申报暂时进出境货物。

四、设置专门通道办理手续

在主要口岸为糖酒会设置进境展览品报关专用窗口和查验专用通道,优先办理申报、查验、抽样、检测等海关手续,实行即到即查,根据主办方需求为糖酒会参会人员按规定提供口岸通关便利。

五、参展食品简化入境手续

仅供展览的预包装食品免予加贴中文标签和抽样检验,免予核查收发货人备案证明。

六、优化展品出境手续

糖酒会暂时进境展览品(ATA单证册项下暂时进境展览品除外)在糖酒会结束后,结转到海关特殊监管区域和保税监管场所的,准予核销结案。





政策依据

《中华人民共和国海关法》

《中华人民共和国进出口商品检验法》

《中华人民共和国进出境动植物检疫法》

《中华人民共和国国境卫生检疫法》

《中华人民共和国食品安全法》

《中华人民共和国关税法》

《中华人民共和国知识产权海关保护条例》

  等法律法规



注意事项

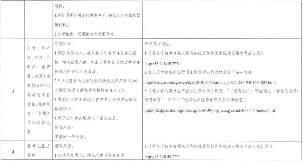
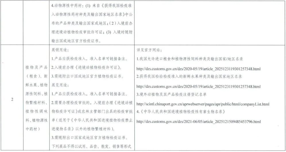
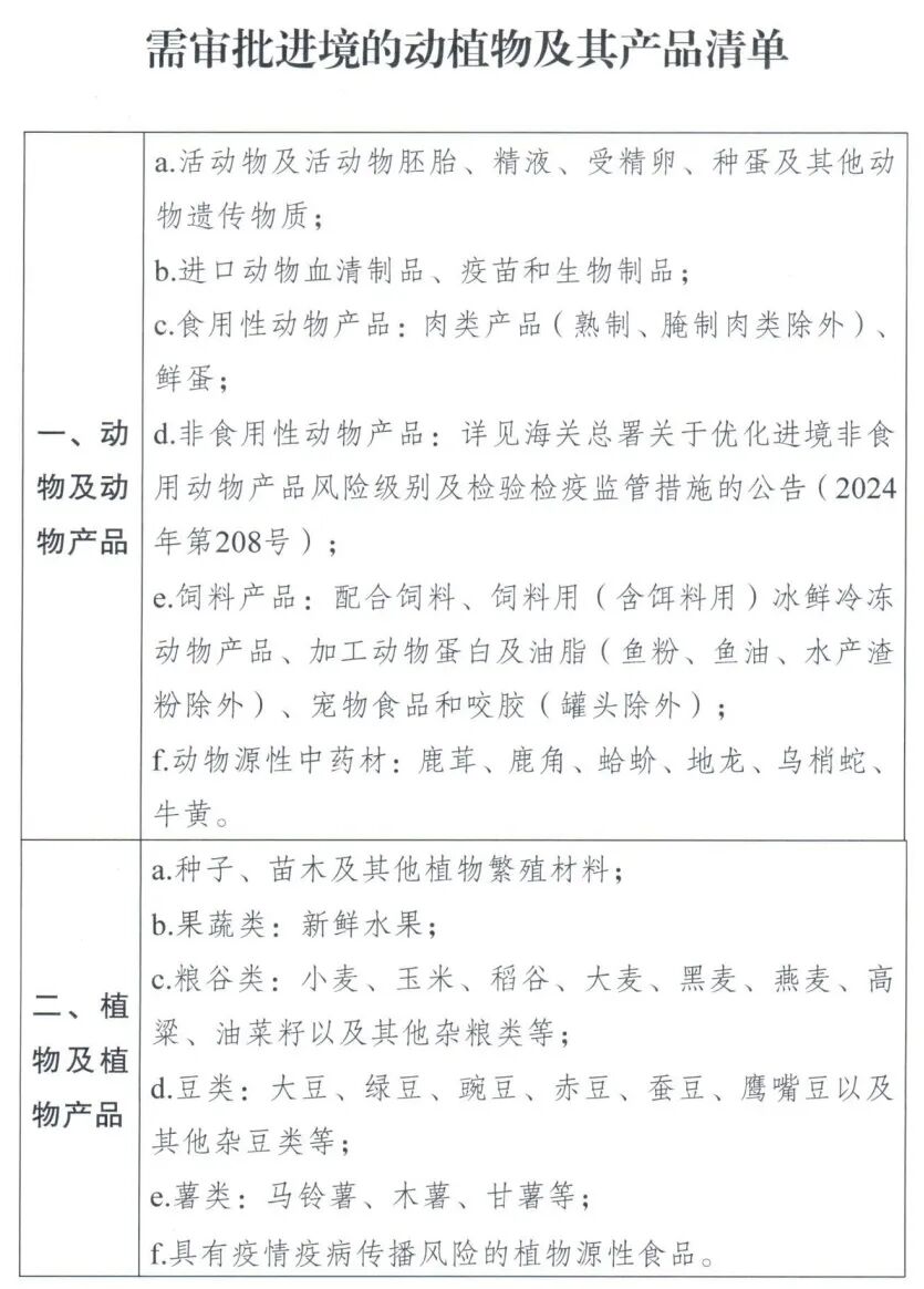
进境动植物及其产品等展览品需办理检疫审批的,进境前参展商应当提前申请办理检疫审批手续。

图片
图片


展览品应当遵守《2026年第114届全国糖酒商品交易会检验检疫限制清单》规定及要求

图片
图片
图片
图片
图片



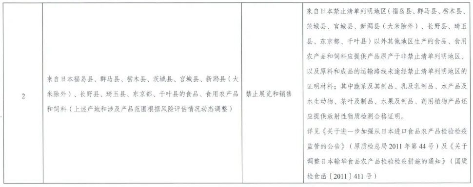
以及《2026年第114届全国糖酒商品交易会检验检疫禁止清单》规定及要求。

图片
图片


供稿:监管处 动植食处 法综处 天府新区海关




内容来源:成都海关发布